为提升教师信息素养与技能,交流信息化教学经验,图书馆将组织我校从事信息素养教育教学、研究的馆员及教师参加2022广东省高职高专院校信息素养大赛教师微课赛,现就参赛信息通知如下:
一、比赛名称
2022广东省高职高专院校信息素养大赛教师微课赛
二、主办单位、承办单位、协办单位
1.主办单位:广东省职业院校图书馆情报工作指导委员会
广东省高校图工委高职高专分委员会
2.承办单位:广东交通职业技术学院图书馆
佛山职业技术学院图书馆
3.协办单位:北京方正阿帕比技术有限公司
湖北中文在线数字出版有限公司
三、参赛对象
全国高职高专院校从事信息素养教育教学、研究的馆员或教师
四、赛项说明
1.内容要求
(1)教师微课赛的视频内容须符合社会主义核心价值观,不得出现任何反动、抄袭、不健康等内容。
(2)教师微课赛的视频内容里不应出现教师的单位、姓名等个人信息,不应出现与教学无关的商家广告等可能影响评审客观公正性的内容。
(3)参赛作品构思、立意、内容均为教师本人原创,不存在任何侵权行为。
(4)教师微课赛主要考核教师信息素养教学和创新能力,融合创新理念和现代信息技术,以视频为主要载体设计和制作信息素养相关主题的微课教学课程,可包含与该教学主题相关的教学设计、素材课件、教学反思、练习测试及学生反馈、教师点评等辅助性教学资源。
2.赛制
(1)教师微课赛分为各省选拔赛和全国赛,各省选拔赛优胜者进入全国赛。本届教师微课赛以个人形式参加,不接受团队报名。
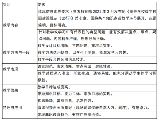
(2)每名参赛教师仅限提交1份参赛视频(微课视频)。详细要求如下:

注:
严格控制微课视频时长,不足3分钟扣3分,超过10分钟扣5分。
作品要求内容完整、声画质量好。片头要求显示作品名称,不显示教师姓名和所在单位等信息,视频格式为 MP4 格式,分辨率为720P以上,播放时间一般不超过10分钟。
参赛视频全程可保持参赛教师出镜或不出镜。
参赛视频文件命名方式:省(自治区、直辖市)-学校名称-参赛教师姓名-作品题目。
作品授权:教师参赛作品作为大赛成果,主办单位有权使用和分享,不再另行征询参赛教师意见。
(3)各省组委会提交入围全国赛教师视频后,视频内容有违“内容要求”的,取消全国赛资格,不再另行增补。
3.奖项设置:
一等奖3名、二等奖5名、三等奖12名,颁发证书。
五、报名咨询及作品提交
1. 报名/咨询
有意报名的老师,请于10月20日前通过企业微信联系黄淑玲/柳絮进行报名,后期将由大赛协办单位统一开通系统账号密码。
如有疑问,可通过企业微信联系或电话:0760-89911686 黄淑玲/柳絮
2.作品提交
教师需在10月25日前提交视频。
(1)作品提交系统:http://xxsydb.apabi.cn/study/#/login
(2)参赛视频文件命名方式:省(自治区、直辖市)-学校名称-参赛教师姓名-作品题目,举例:XX 省-XXX 职业学院-张三-如何使用信息技术开拓学生的思路。
(3)提交作品具体操作见附件《作品在线评选系统-选手端.pdf》
六、往届全国高职院校信息素养大赛教师微课赛获奖作品:https://suyang.zxhnzq.com/Featuredtopics.aspx